黑龙江财经学院是一所以经管学科为主、多学科协调发展、具有财经类鲜明特色的民办普通本科高校。学院是黑龙江省高等教育强省建设规划“1115工程”重点建设的民办高校、中国民办高等教育优秀院校、黑龙江省高校文明单位标兵、省级文明校园标兵、省民办高校示范单位。学校设有经济系、会计系、管理系、财经信息工程系、人文科学系、艺术系、基础教学部、思想政治理论课教学部和体育军事教学部9个教学单位。开设了涵盖经济学、管理学、工学、文学、法学、艺术学6个学科门类的30个本科专业,有省重点建设学科1个、省级一流本科专业建设点1个、省重点专业1个。现有在校生近12000人。学院教学设备先进,功能齐全,生活设施完备,校园环境幽雅。
学院实施人才强校战略,不断加强教师队伍建设,为学院的发展提供有力的人才支撑。为适应学院进一步发展的需要,现面向社会诚聘优秀人才。
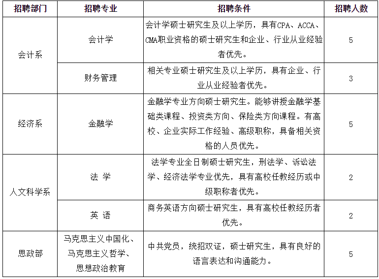
一、招聘计划

(一)报名
应聘人员填写《黑龙江财经学院应聘人员登记表》(附件1)《黑龙江财经学院应聘人员基本信息登记表》(附件2)以压缩包的形式一并发送至longcairenshi@126.com,发送邮件文件标题格式为“应聘部门+应聘职位+姓名+职称+毕业学校+所学专业+学历”。
(二)简历初审符合条件者,参加面试和试讲(面试需带学历等证件原件)
(三)同意录用后,签订劳动合同,缴纳“五险一金”。
三、联系方式及联系人
(一)应聘材料投递邮箱:longcairenshi@126.com
(二)学院地址:哈尔滨市松北区利民开发区学院路1230号
(三)联系电话:0451-85911113(工作日上午8∶00-11∶00下午13∶00-15∶30)
(四)联系人:宋老师
报名截止日为2019年10月15日,应聘者请于10月15日前将个人简历发到指定邮箱。






