校园门户
首页
学校概况
学校概况
现任领导
龙财标识
龙财文化
校园风光
组织机构
行政管理
党群组织
教学系统
党群工作
主题教育
师资队伍
学科带头人
专业带头人
教授风采
教师风采
教学团队风采
致敬擎灯人
二十年二十人
教学科研
教务处
科研处
培训中心
实验管理中心
招生就业
招生信息网
就业信息网
校友会
学团工作
学生工作处
团委
图书馆
光影龙财
龙财影像
龙财周刊
龙财校报
网络文化
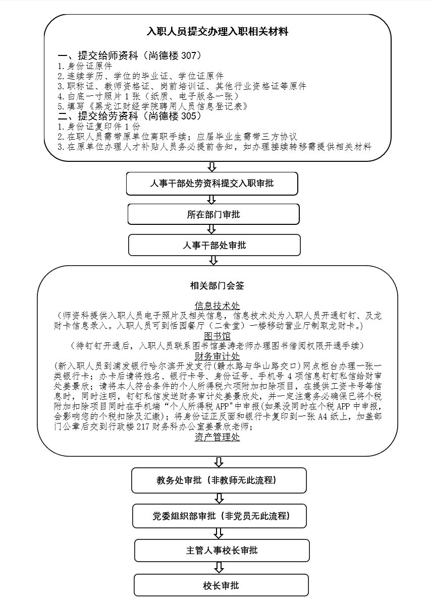
黑龙江财经学院入职手续办理流程
作者:李犇鑫
来源:人事干部处
发布时间:2022-12-05
浏览次数:
548